核心能力
解决方案
经典案例
关于天亿马
媒体中心
加入天亿马
投资者关系
以新一代信息技术为支撑,以大数据驱动创新政务服务应用。
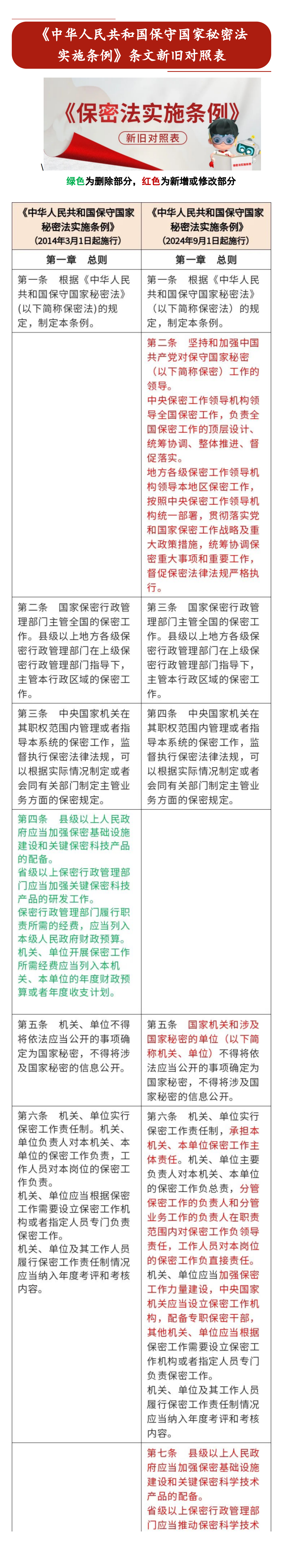
《中华人民共和国保守国家秘密法 实施条例》条文新旧对照表
2025-09-15
上一篇:
下一篇:
推荐阅读
警惕!别让手机成为“贴身间谍”
警惕!这些身边的泄密案例,为国有企业工作人员敲响警钟
举案说法|办公场所搬迁,保密管理莫缺位
关注我们