
摘 要:敏捷治理是数字时代超大城市治理的创新范式和目标图景,已有研究普遍对敏捷治理存在一种“乐观迷思”,理想化地将敏捷治理视为已然实现的结果状态。为此,需要追问的是:超大城市敏捷治理已经实现了吗?研究认为敏捷治理更多的是城市治理持续进阶动态过程中的未来范式,可以将“全域数字化转型”引入分析过程,重新理解超大城市敏捷治理的演进历程和全过程图景。研究发现,从面向行政权威任务型的科层治理到面向平台界面统合型的数字治理,再到面向全域数字化转型的敏捷治理的动态进阶,呈现出超大城市治理范式的演进历程。从特征逻辑来看,超大城市敏捷治理整体贯穿于全域灵敏感知、智慧决策、迅敏行动和适应学习的治理闭环之中,是系统理念驱动治理思维的有效转换、技术赋能推动治理质效的整体提升、组织调适促进治理流程的重塑再造、制度革新支撑敏捷治理的持续进阶共同作用的结果。全域数字化转型为理解超大城市敏捷治理提供了一种新的分析视角,有助于从深层次廓清超大城市治理现代化的实践路径。
一、问题的提出
超大城市是中国式现代化实践的重要场域,承载着推进国家治理体系和治理能力现代化的时代使命。然而,作为一个复杂的巨系统,超大城市空间规模宏大、海量人口聚集、要素结构复杂、社会需求多元,具有显著的集聚性、异质性、流动性与开放性等属性,面临着高强度的治理压力和不确定性的风险挑战。正因如此,国家领导人高度重视超大城市治理问题,多次强调“要树立全周期管理意识,加快推动城市治理体系和治理能力现代化,努力走出一条符合超大型城市特点和规律的治理新路子。”如何探索符合超大城市特征规律和现实需求的现代化治理之路,成为新发展阶段下城市治理理论研究和实践探索的重要命题。在此背景下,表征着开放性、灵活性、包容性和适应性的城市敏捷治理范式应运而生。
作为数字时代公共治理领域所推崇的治理范式,敏捷治理孕育于数字化发展不断提速、数字化转型不断演进的时代潮流之下。从发展过程来看,敏捷治理最早起源于软件工程领域,其核心要义是以客户为导向,及时感知和灵活适应需求的快速变化,并根据需要改进和微调开发流程,以消解传统“瀑布式”(WaterFall)开发设计流程中灵活性和弹性不足的弊端,实现更高层次的适应性、包容性和可持续性。超大城市空间规模、人口数量和结构要素的急剧增长,城市内部结构和外部环境变得愈发复杂,使其治理难度系数呈指数级上升。而传统城市治理模式难以为继,敏捷治理这一日臻成熟的理念范式由此引入。在数字时代背景下,新兴数字技术所展现出的能级效应,带动超大城市治理实现质的飞跃和革命性进步,为超大城市敏捷治理提供了底层技术支撑。总而言之,作为高灵活性、适应性和全面性的治理范式,敏捷治理给大城善治带来了全新视角和思路启发,成为驱动城市数字化转型和创新型数字化服务的重要指向。
尤其是近年来,超大城市治理开启全方位数字化转型,城市治理的各类场域实现了数字技术的立体化渗透。新兴数字技术突破创新与城市发展进程深度交织,逐渐成为变革重塑城市治理理念、结构范式和功能形态的驱动力量。借助数字化技术,推动城市治理手段与模式创新,促进超大城市治理体系完善和能力提升,成为超大城市治理现代化的必然趋势。对此,已有研究将数字技术与敏捷治理结合起来,探讨超大城市治理能级和运行效率提升的实践路径,比如“数字平台赋能敏捷治理”与“数字化转型助推敏捷治理”等。这些研究关注现实案例,认为上海“一网统管”模式在治理理念、治理结构、治理流程与方式等方面,均体现出敏捷治理的要素,强调敏捷治理对城市治理的助力作用,能够有效化解治理任务情境的多元化、复杂化与治理结构单一化、静态化之间的张力,推动超大城市治理从模糊应对到敏捷治理的变革,进而提升超大城市治理效能。除此之外,也有研究将“YX先锋”移动工作平台、“云享乌镇”数字平台等视为实现敏捷治理的一种典型实践,强调数字技术在推动主体互动、资源集约、制度变革的实践价值,并将这些实践视为敏捷治理的具体进展。总体来看,既有研究对超大城市敏捷治理的价值意涵、要素特征和实现机制等内容展开了较多探讨,大体勾勒出超大城市敏捷治理的知识图谱。然而,现有多数研究似乎会有一种误解,认为数字化转型或数字治理简单地等同于敏捷治理范式,让人感觉推进数字技术实践应用的城市已然实现了敏捷治理。
对此,我们需要追问一个问题:这些超大城市已经实现了敏捷治理吗?回答这一问题,需要回归到敏捷治理的本质内涵。从基础概念来看,超大城市敏捷治理源自技术治理、弹性治理、适应性治理、复杂性治理等理论的时代性重组和多元式互构,蕴含着治理情境的动态适应、治理主体的开放多元、治理结构的刚柔并济和治理方式的灵活多变等要素。我国进入新发展阶段以来,超大城市面临的新问题、新任务更是层出不穷,治理要素和内容的广度、深度、效度不断拓展。尽管目前北京、上海、广州、深圳等超大城市已经借助数字技术提升了治理效能。客观而言,这些城市的治理实践与敏捷治理范式还存在相当长的距离。换言之,已有研究多属于技治主义视角的单向度讨论,理想化地将敏捷治理视为已然实现的结果状态,普遍存在一种“乐观迷思”。按照当前的城市治理水平,敏捷治理的实现仅仅只是一种“美好的想象”,这与“既定的事实”认知显然并不匹配。
那么,如何从整体和系统的视角认识超大城市敏捷治理?理解敏捷治理,需要将其视为一种城市治理动态持续进阶中的未来范式。敏捷治理是城市治理持续发展和迭代进阶的作用结果,彰显出数字时代城市治理现代化发展的目标图景,也包含当前城市治理全域数字化转型的价值意义。在此背景下,进一步结合城市治理领域新近提出的“全域数字化转型”目标,从“全域数字化转型”的视角重新解读超大城市敏捷治理的变迁历程和全过程图景,不仅有助于系统梳理超大城市治理范式的演进历程,而且有助于探讨超大城市治理范式变迁背后的逻辑理路。
二、文献综述与新视角的引入
(一)城市敏捷治理研究的三种主流分析视角
作为一种日臻成熟的治理理念或范式,敏捷治理强调快速且有效回应,主张以灵敏感知、及时响应、灵活应对和迭代适应的方式,对内帮助组织有效驾驭各种不确定性,对外察觉变化的趋势性。自公共治理领域引入敏捷治理以来,迅速引发学界的广泛关注,形成了相对丰硕的研究成果,为超大城市迈向治理现代化提供了理论路径,开辟了广阔的探索空间。整体而言,主要存在以下三种主流分析视角。
一是技治主义视角,重点关注新兴技术对城市敏捷治理的赋能效应和作用逻辑。一方面,技术赋能创新构建了多元合作的良性关系与科学高效的治理结构,构成了城市敏捷治理的基础底座和关键变量,成为城市治理现代化转型的重要指向;另一方面,从治理实践而言,传统城市治理工具和手段尽显疲软乏力,数字技术的能级效应受到高度重视。在此基础上,既有研究立足超大城市的特殊场域和治理情境,从适应性治理、弹性治理、精准治理、平台治理等理论视角出发,挖掘超大城市要素资源合理配置与高效利用的驱动机制,进而探索超大城市治理从被动到主动、从碎片到协同、从粗放到精准、从迟钝到灵敏的过程机理。而从客观理性角度而言,“技术全能论”是一种过于理想化的愿景,对数字技术和技术治理的过度推崇,容易忽视其引发的“数字鸿沟”“技术异化”等负面效应。
二是技术与组织互构的视角,聚焦探索技术应用、组织变革与城市敏捷治理的关联逻辑。在公共治理领域中,技术与组织关系的探讨是一个历久弥新的研究议题。技术是组织行动的产物,也是组织行动的中介和载体依托,技术应用对组织有着明确要求,具有使动性和制约性的特质。与此同时,组织具备刚性与弹性的双重属性,其多样性受到技术的直接影响。技术与组织之间的相互影响与互为作用,成为驱动城市治理变革的重要力量。在技术与组织互构理论的分析进路下,考察城市治理的演化表征和逻辑机理可以发现,数字技术和治理组织之间的关系十分复杂,必须考虑到治理情境和环境变量等影响因素。城市敏捷治理并非单一技术主导或组织驱动的结果,而是技术与组织相互促进、相互影响的迭代进阶过程,强调治理节奏与技术进度的相互依存,以及治理对技术的协同适配。
三是需求与情境的匹配视角,侧重挖掘治理需求和社会情境对城市敏捷治理的影响机理。快速扩张的城市空间和不断增长的人口规模,带来了多元化、个性化、异质化的治理需求,也给城市科层组织的感知力和回应力带来了全新挑战。一方面,巨大的治理负荷使传统行政权力主导、问题倒逼的治理范式尽显疲软,城市治理能力不足、服务治理程度不高、居民参与不强等问题日趋凸显;另一方面,跨领域、跨层级、跨部门、跨系统、跨业务的协同困境,也难以实现超大城市高效运行、社会服务与价值共创的多向度平衡。此外,随着异质性需求与一体化服务之间矛盾日益激化,超大城市有序运行的压力骤然增大,各类不确定性风险急剧攀升。为了规避传统城市治理范式所带来的“钝感”,适应超大城市复杂多变的治理情境和现实需求,迫切需要搭建更为科学敏捷的城市治理范式框架,构建弹性灵活、整体高效与渐进迭代的体制机制。
上述视角对超大城市敏捷治理进行了深度探讨,勾勒出超大城市敏捷治理的理论图谱,增进了对超大城市敏捷治理的实践认知,但仍有提升解释力的探索空间,具体而言:一是现有研究多将敏捷治理作为已然实现的结果状态,以此刻画超大城市敏捷治理的特征要素。从当前实践效果来看,超大城市的敏捷治理更多是一种未来式的目标图景,距离实现仍有相当大的差距。二是既有理论对全域数字化转型背景下超大城市敏捷治理尚未引起足够的关注。尽管一些研究关注到数字化转型对超大城市敏捷治理的推动作用,但较少对超大城市敏捷治理的层次要素进行全景式剖析。三是已有研究多从静态视角分析超大城市敏捷治理的作用机制,较少关注治理范式持续演进的动态过程。因此,本研究基于超大城市的发展规律和环境变化,从动态历时性角度挖掘超大城市治理范式持续进阶的变迁历程,探讨全域数字化转型下超大城市敏捷治理的层次要素和未来面向,进而诠释迈向超大城市敏捷治理的未来路径。
(二)理解敏捷治理的新视角:全域数字化转型
在数字时代背景下,加快数字技术与城市治理融合的步伐,全面推动城市数字化转型升级,是当前超大城市治理现代化的重要趋势。2024年4月,国家发展改革委、国家数据局等多部门联合印发《关于深化智慧城市发展推进城市全域数字化转型的指导意见》,从总体要求、全领域推进城市数字化转型、全方位增强城市数字化转型支撑、全过程优化城市数字化转型生态以及保障措施等方面,指出“推进城市数字化转型、智慧化发展,是面向未来构筑城市竞争新优势的关键之举,也是推动城市治理体系和治理能力现代化的必然要求”。这不仅系统阐释了城市全域数字化转型的任务目标和实践方向,也为城市治理迈向“体系重构、质效提升”新阶段开拓了创新空间。
从城市数字化转型起步至今,推动了城市生产生活与公共服务供给方式的巨大变化,引发了城市治理理念与模式的系统变革。作为面向未来塑造城市核心竞争力的关键之举,全域数字化转型通过整体性转变、全方位赋能、革命性重塑,全面提升了城市数字化转型的系统性与协同性,驱动城市治理体系更加完善、治理结构更加优化、治理能力更加提升,实现超大城市日益个性化、复杂化、动态化的治理需求有效回应。本质上,全域数字化转型是顺应新一轮科技革命和城市发展趋势变化,实现城市全领域、全方位、全过程数字化转型升级和创新发展的系统工程。基于上述讨论可以发现,全域数字化转型的目标要求与超大城市敏捷治理的内涵意蕴高度吻合,可为我们理解超大城市敏捷治理提供一个较为贴合的分析视角。在全域数字化转型背景下,超大城市敏捷治理的内涵与外延发生了显著变化。为此,本研究将“全域数字化转型”引入分析过程,尝试将“全域数字化转型”与“敏捷治理”关联起来考虑,重新理解超大城市敏捷治理的演进历程和全过程图景。
值得重点关注的是,相较于过往的数字化转型,全域数字化转型更加凸显数据要素的价值,强调重点环节和领域内的整体协同,涵盖了协同治理与整体性治理的理论意蕴。因此,我们可以将全域数字化转型视为一种更高层阶的数字化转型模式。一方面,全域数字化转型倡导激发技术赋能、组织调适、制度变革对城市治理能级提升的乘数效应,弥合传统科层治理范式与动态变化情境的结构张力,缩小多元异质需求与治理资源能力的现实落差,实现复杂治理视域下主体与客体、结构与功能、系统与要素、过程与结果的高度适配;另一方面,全域数字化转型紧扣制度机制、标准规范、技术底座等关键领域与核心环节,强调通过数字化技术赋能和组织动态调适,推动实现快速响应、增量迭代、灵活弹性和动态适应,对内帮助组织有效驾驭各种不确定性,对外洞察需求变化并根据发展趋势作出精准研判。由此可见,从全域数字化转型扩展敏捷治理的研究视角,将推动超大城市运行更加高效、治理更加有效,让超大城市敏捷治理的图景目标更接近实现。
三、迈向敏捷治理:超大城市治理范式的持续进阶历程
作为城市化发展的重要形态,超大城市是多元主体共生共融的有机生命体,也是经济发展、社会治理、公共服务的重要载体,其治理成效与国家治理现代化的整体进程息息相关。当前,超大城市面临着海量要素高度集聚、多元场景交汇融合、不确定风险急剧攀升的复杂情境。随着时间的推移和技术的革新,超大城市治理范式不断发展和演进,也被赋予了更多的责任与使命。本研究立足于超大城市治理持续进阶的发展历程,结合不同治理范式的结构形态与具体特征(参见表1),尝试将超大城市治理范式的演进路径划分为以下三个阶段:一是面向行政权威任务型的科层治理范式;二是面向数字界面统合型的平台治理范式;三是面向全域数字化转型的敏捷治理范式(参见图1)。事实上,超大城市治理理论与范式的发展脉络,不仅呈现了不同阶段城市结构特征和发展重点的变化,而且演绎了城市治理的价值理念与结构范式随时间不断叠加丰富,为迈向城市治理现代化提供丰富的理论建构与实践指引。
(一)超大城市治理1.0:面向行政权威任务型的科层治理范式
城市治理范式与城市的规模与体量高度相关。传统的超大城市治理范式强调层级分工,树立行政权威,遵循任务导向,重视行政效率,是面向行政权威任务型的科层治理,也是一种典型的理性思维建构的产物。强大的科层治理体系,以及确立性且非人格化的制度规则和行政权威,夯实了传统超大城市治理范式的合法性基础。在超大城市治理实践中,客观严谨的规章制度、相对固定的流程规范、较为明晰的权责体系,能够最大化保障城市居民的基本公共服务供给。并且通过调动各个主体的积极性,激发各类治理要素参与,可以督促政策执行环节的落实,避免各类信息不对称,防范政策目标置换,确保治理目标的实现。
尽管如此,传统超大城市治理范式仍受城市发展和环境变迁的影响,并随着制度环境、组织结构与治理情境的作用影响而渐进演化。在超大城市场域内,各类传统风险与新兴风险的交织叠加,海量治理要素之间的高频流动,催生了一系列新的治理需求和治理场景,对传统科层治理范式形成巨大挑战。一方面,科层治理注重专业分工和组织执行效率,通过刚性的治理结构和层级组织,在既定的权责范围与配置领域内依规行事。但囿于“照章办事”“避责逻辑”等因素的影响,科层体制掣肘所造成的治理“钝感”十分凸显。当超大城市涌现棘手问题时,时常会缺乏灵活性与机动性,很难迅速匹配相应的治理资源进行应急处置,陷入反应迟滞和矛盾激化的现实困境;另一方面,复杂的治理情境也会透射出能力落差,加剧“碎片化”治理问题,使其难以维持“权威”与“有效”之间的微妙平衡,也无法解决条块分割、部门割裂、职能分散、各自为政等科层治理的顽症痼疾。
由此可见,当传统超大城市范式面临复杂且不确定性治理挑战时,会逐渐暴露出科层治理的种种局限,继而扩大治理目标与治理能力之间的张力。面对超大城市日益增加的多元治理需求,以及复杂多变的治理场景,传统行政权威任务型的科层治理范式虽然能够部分完成治理任务,但明显受限于科层制度的刚性约束,终究难以驾驭复杂性治理命题,更无法实现超大城市的敏捷治理目标。
(二)超大城市治理2.0:面向平台界面统合型的数字治理范式
超大城市治理规模的不断扩张,相应的治理目标发生了深刻变化,其治理难度呈指数级增加。当前,5G、云计算、大数据、物联网、区块链、数字孪生、人工智能等新兴技术发展的速度之快、辐射范围之广、影响程度之深前所未有。以数字化推动城市治理手段、模式和理念创新,促进超大城市治理体系完善和能力提升,已然成为城市治理现代化的实践选择。在数字时代浪潮下,技术、制度、组织以嵌套统合的行动逻辑,创造性地搭建了不同样态和功能的平台界面。以服务场景构建、业务流程优化、数据流通共享和线上线下一体化集成的数字治理,逐渐替代传统行政权威任务型的科层治理范式,成为超大城市治理的主流范式。相较而言,如果说面向行政权威任务型的科层治理处于超大城市治理的1.0范式,那么,面向平台界面统合型的数字治理则是超大城市治理的2.0范式。此种2.0范式更重视治理绩效,以数字技术为工具支撑,以组织协同和制度革新为驱动机制,依托一体化、集中式的数字平台界面,可以打破条块、条条和层级之间的信息壁垒与利益藩篱,推动组织从低效走向高效、从碎片走向整合,实现跨领域跨部门跨层级协同,为城市居民提供无缝隙、非分离的精准服务。
毫无疑问,面向平台界面统合型的数字治理范式的诞生,得益于新兴数字技术的迭代创新与融合应用。超大城市数字治理在实践中不断发展深化,其覆盖范围和应用场景持续扩大,不少超大城市探索出了“数治”新范式,显著提升了超大城市治理科学化、智能化、精细化水平。比如上海的“政务服务一网通办”“城市运行一网统管”改革,本质上是平台界面统合型的数字治理模式。通过发挥“两张网”平台协同优势,让数字赋能超大城市治理渗透到城市各个角落,实现对城市生命体征的实时监测和运行状况的全域感知,驱动城市服务场景重塑和业务流程再造,推动城市治理体系重构和治理能力升级。然而,数字治理在超大城市广泛应用的同时,也扩展了超大城市治理的“新空间”,即从物理空间到数字空间的同步延伸,使得超大城市治理面临更为复杂的局面。当前,超大城市治理与数字治理的适应性与兼容性存在不足,如果继续沿袭科层治理的组织架构和逻辑范式,无异于是对数字治理效能有效发挥的巨大限制。不仅如此,当顶层设计缺乏、配套措施缺失、建设规划不完善的情况下,肆意追求数字技术覆盖城市治理的形式躯壳,可能会产生标准不一、端口不一、平台杂乱、场景碎片化等问题,以及数据烟囱、信息孤岛、算法黑箱等负面现象,继而造成严重的效益损失和整合困境。
可预见的是,倘若放纵数字技术“狂飙”,势必会从“数字民主”滑向“技术利维坦”。这不仅背离以人为本的治理初衷,而且容易产生“形同质异”的结果,导致治理效能和服务满意度差强人意。数字治理并非技术治理与整体治理的简单叠加,而是技术工具与价值理念的系统集成。为了防止超大城市治理陷入“数字漩涡”,切实发挥数字治理的治理效能,需要从全局性、系统性和实效性等维度检视数字治理范式的局限,探索更具灵活性、包容性、适应性和可持续性的超大城市治理新范式。
(三)超大城市治理3.0:面向全域数字化转型的敏捷治理范式
进入新发展阶段以来,党和政府高度重视超大城市治理工作,提出“坚持人民城市人民建、人民城市为人民”“一流城市要有一流治理”“走出一条中国特色的超大城市管理新路子,不断提高城市管理水平”等重要论述,明确了超大城市治理的价值方向。在全新的理念指导下,超大城市治理需要消除制度藩篱,推动治理手段、治理模式、治理机制、治理理念持续创新,满足城市居民日益增长的美好生活需要,实现治理范式迭代进阶。在超大城市的规模性、复杂性和不确定性影响下,全力推进城市智慧化发展,以全域数字化转型推动超大城市敏捷治理,能够实现超大城市有限供给与多元需求的高效匹配,是面向未来构筑城市竞争优势的战略选择,同时也成为超大城市治理3.0范式的应有之义。
从超大城市公共供给和治理需求的视角来看,面向全域数字化转型的敏捷治理,可以提升公共产品和公共服务供给精度,有效满足城市日益增长的多元需求。相较于行政权威任务型的科层治理与平台界面统合型的数字治理,全域数字化转型可以极大推进敏捷治理的演进速率,主要基于以下方面:一是全领域数字服务。即以设施互通、数据贯通、业务协同,建立超大城市数字化共性基础设施,推动全域范围更深层次的数字化转型,不仅有助于提高城市运行效率,强化治理力度,而且能够回应并满足公众日益增长的数字化服务需求。二是全方位适应提升。全域数字化转型,可以帮助城市治理全方位适应外部需求变化,综合提升城市治理能级,实现风险态势全面感知、发展趋势智能研判、协同联动高效处置、资源调度敏捷响应、平急状态快速切换,疏解治理资源与治理任务之间的张力,更为高效地实现治理目标。三是全过程弹性治理。全域数字化转型,匹配相对灵活的运行机制,形成了弹性有效的政策体系,可以及时跟进调整相关管理举措,优化城市治理的各个要素配置,有效应对各类不确定性的治理事务,推动治理状态从“刚性管控”向“弹性治理”转变。四是全周期监测闭环。全域数字化转型重点关注数据采集、综合分析、治理反馈、持续学习的各项机制,并通过全周期监测城市运行状态,及时跟进城市治理需求,推动超大城市高质量发展、高效能治理和高品质生活。
四、超大城市敏捷治理实践图景:一个全过程分析框架
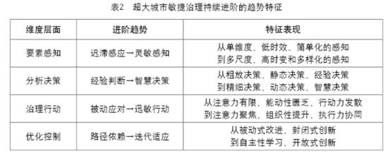
面向全域数字化转型的敏捷治理具有多重价值意蕴。从传统科层治理到数字治理再到敏捷治理,超大城市治理范式持续进阶的演进历程,深刻展现了超大城市治理范式的发展趋势和迭代逻辑。从具体表征来看,超大城市敏捷治理的基础是感知、重点是决策、关键是行动、价值是学习,整体贯穿于全域灵敏感知、智慧决策、迅敏行动、适应学习的治理闭环之中,由此构成超大城市敏捷治理的全过程图景(参见表2)。
接下来,将从要素感知、分析决策、治理行动和优化控制等环节,构建未来超大城市敏捷治理图景的全过程分析框架,试图为理解超大城市敏捷治理提供一个具象化、过程性的模型(参见图2)。
(一)要素感知层面:城市生命体征状态的全域灵敏感知
全域泛在的灵敏感知是超大城市敏捷治理的前提基础。快速扩张的城市空间和急剧膨胀的人口规模,集聚了高浓度、高密度、高差异的治理要素,也带来了更高负荷的治理事务、更加复杂的治理情境。超大城市是一个有机生命体,不同系统相互汇集、需求交织、并行接合。其中,感知系统在维系超大城市有序运行中扮演了极为关键的角色。动态且精准感知城市生命体征状态,是超大城市有效治理的前提条件。为了“诊病灶、治未病”,则需具备更加敏锐的“视觉、听觉、嗅觉、触觉”感知神经,以满足超大城市多尺度、高时变和多样化的治理需求。全域数字化转型,带动了各类智能感知技术的广泛利用,使得城市感知的手段、内容、精度和时效不断提升,建设可感知的城市(senseablecity)由此成为实践热潮。
近年来,一些超大城市对公共基础设施建设进行重新规划,逐步布局城市感知体系建设。在城市的物理空间部署全域泛在的自动感知终端,致力于实现城市运行体系的全时全量采集,人人、人物、物物的互联互通。具体而言,通过汇通统合城市“脉搏”(要素流动)、“呼吸”(生态环境)、“体温”(公共服务)等多源数据全面客观地监测城市的运行生命体征,打造“以全域感知为底座、以数字平台为依托、以治理场景为驱动”的城市感知系统,推进“一屏观全城”“一网管全城”的敏捷治理。目前,北京、上海、广州等超大城市已经部分推进城市感知系统建设,推广全域泛在的感知终端,搭建互联互通的感知网络,逐步构筑分层协同的感知平台,常态化实现城市运行的动态监测。全域数字化转型为全域灵敏感知系统形成提供了很好的契机,更好地契合民众需求,推动管理制度的完善,保障城市运行平稳有序。即使遭遇突发应急事件,城市管理者也能够提前预警并有效应对,以确定性的举措化解和处置不确定的风险状况,降低城市冲击烈度,遏制风险扩散蔓延,从单向维度的重点监测逐步转向为多尺度、高时变和多样化的感知进阶,实现城市运行的全域动态灵敏感知。
(二)分析决策层面:城市管理运行数据的全域智慧决策
全域智慧决策是迈向超大城市敏捷治理的重点环节。全域智慧决策取决于新兴数字技术在城市治理具体场域的拓展应用,主要基于城市管理运行的海量数据信息,采用先进技术系统进行的智能决策。城市管理主体依托数据底座和平台界面,并借助各类先进智能技术手段,可以显著增强城市运行数据的处理能力。在数字新时代下,超大城市治理实质转化为数据采集、存储、加工、分析的动态过程。“无数据不决策”“用数据说话”逐步成为城市治理的重要准则,相应的城市数据应用广度和理解深度得到极大扩展。与此同时,城市决策者对城市运行数据价值的认知也有所突破,并通过采集汇聚海量、多源、异构特征的城市数据样本推动城市科学决策、智能管理、供需对接和精准服务水平整体提升。
常规决策方式一般能够通过技术赋能在一定程度上分解超大城市治理场域的复杂特性,但往往只能胜任可预见性问题。全域智慧决策则可以更加智能地处置各类城市问题,更好地服务于不确定性情境的决策需求。一方面,全域数字化转型可以依托数字化集成平台和治理界面,推进全域范围的数字提取,实现治理数据的有效整合和深度应用。在超大城市场景中实现综合运用,实时掌控城市发展的变化性,洞悉发展态势,契合治理需求。另一方面,全域数字化转型可以促进城市治理的决策思维转变,改变过去凭直觉、经验或“记忆数据”的决策方式。从驭智应变来看,全域智慧决策借助大数据、大算力、大模型,可以基于超大城市内外环境变化和实时数据情况,对决策方案进行实时评估、持续修正和动态完善,规避传统经验判断式决策的认知偏差和效率不足问题,驱动从粗放决策到精细决策、从静态决策到动态决策、从经验决策到智慧决策的跨越进阶。
(三)治理行动层面:城市风险防范化解的全域迅敏行动
全域迅敏行动是超大城市敏捷治理的核心。超大城市是一个风险综合体,多种致灾因子和不稳定性因素皆汇聚于此,具有较强的风险外溢效应和脆弱效应。如果防范化解不及时不到位,不同风险可能交织传导、叠加共振,导致风险的致灾程度进一步增强,造成级联灾害甚至系统性崩溃。由此可见,无论是非常态下的应急治理,还是常态化下的城市治理,都要求超大城市必须具备全域覆盖的快速响应与高效执行能力。
在应对和处置超大城市突发事件时,全域数字化转型以全新的思维和技术优势,为超大城市行动机制变革提供了重要契机。通过全领域、全方位、全过程数字化转型,超大城市治理主体之间可以实现精准对接和紧密协同,促进城市治理行动机制不断优化,从而弥补多主体分散、注意力有限、能动性匮乏、行动力发散等科层短板,及时防范化解风险瞬时性变化所带来的冲击挑战,满足超大城市应急管理的敏捷性需求。具体而言,针对可预期的高频多发风险,全域数字化转型的制度设计,能够在组织内部快速产生紧密联结的关系,短时间内集结资源力量维持城市稳态,实现“横向到边、纵向到底”的全覆盖治理;针对不确定的未知风险,全域数字化转型的行动方案,容许在危机情境下突破规则限制,创造性地利用现有资源空间,促使治理行动更加精准且有效,以此确保超大城市安全有序运行。
(四)优化控制层面:城市治理理念方式的全域适应学习
全域适应学习是超大城市敏捷治理的价值皈依。超大城市是一个聚焦人、物、事、态等要素变化的治理场域,具有高度复杂性与不确定性。因此,需要根据超大城市公共治理需求和治理环境的变化,不断优化调整治理机制,持续改进城市治理策略,实现城市治理绩效与能级的双向提升。从本质内涵维度解析,敏捷治理与适应性治理具有趋同的特质,两者皆倡导开放式创新与探索,强调治理理念的持续变革、治理体系的调适有度、治理目标的动态均衡、治理方式的迭代升级。
全域数字化转型的制度安排,驱动着城市治理理念方式的全域适应学习。聚焦城市治理的数字化服务场景与城市治理数据的潜在价值,全域数字化转型过程中鼓励城市治理者自主性学习与试错。一方面,当传统治理范式难以适应城市发展新阶段目标要求时,则根据超大城市的实际状况与公共诉求,探索多种可能的途径以灵活应对城市发展中的不确定性,并从外部冲击、风险或不确定性中获益成长。比如提升城市治理者的知识水平和能力,赋予决策者“负责任的自由裁量权”,以更快速度、更高精度回应和满足公众需求。另一方面,与多元主体合作探索解决方案,消除阻碍城市数字化转型发展的制度藩篱和堵点卡点,变革重塑不适应城市数字化转型的体制机制、组织架构、方式流程、手段工具,推动流程再造、组织调适、规则重构、制度革新,构建更具活力、更加包容的城市治理范式,为超大城市敏捷治理注入新的动力。
五、迈向超大城市敏捷治理的未来路径
通过上述分析可以发现,迈向超大城市敏捷治理并非一蹴而就,而是一场全面而深刻的跨越式提升,需要回归到敏捷治理的本质,厘清超大城市敏捷治理的未来路径。在全域数字化转型背景下,从理念、技术、组织、制度等不同维度出发,探究超大城市敏捷治理的未来时态与动力逻辑,既是对从数字化城市管理向城市治理数字化范式的验证阐释,更是探索超大城市敏捷治理何以实现的“关键密钥”。
(一)以系统理念驱动治理思维的有效转换
作为一种迭代演进的创新范式,超大城市敏捷治理本质上是一场城市治理思维和文化的变革,需要在未来的城市治理实践中,强化治理过程中的外部有效性,真正将敏捷治理目标图景转化为实践效能,从价值层面和文化层面驱动系统理念的有效转换。
一是价值层面的以人为本。城市归根结底是人民的城市,承载着人们对美好生活的向往。以人为本的价值逻辑,既是超大城市敏捷治理一以贯之的核心理念,也是理解城市治理现代化的基本线索。不同于传统城市治理的价值理念,超大城市敏捷治理除了强调问题导向和任务导向外,还将居民的需求、公共的利益和福祉作为首要考虑因素,关注城市居民的生活状态和发展状态。立足人民城市理念推进超大城市敏捷治理,实现从粗放管理到精准服务,全方位提升城市治理的温度、精度和效能,使人民获得感、幸福感、安全感更加充实、更有保障、更可持续。
二是文化层面的培育根植。超大城市敏捷治理,不仅是一种城市治理策略,更是一种文化和思维方式。在敏捷思路指引下,超大城市治理需要扭转传统思维定式,主动拥抱难以预测且持续性的变化,充分调动城市治理主体的积极性和能动性,以灵活的思路和敏捷的机制应对复杂多变的城市治理难题。进言之,可将敏捷文化作为一种基因,嵌入超大城市的战略规划、制度设计、政策执行等各个环节之中,在全域范围内培育和根植敏捷文化,有效激活超大城市敏捷治理的内生动力,使其具备更强的开放性、灵活性、包容性和适应性。
(二)以技术赋能推动治理质效的整体提升
纵观技术的发展历史,每一次技术革命都会深刻改变城市形态,进而推动城市治理的范式变革。进入数字时代,各种数字技术已然嵌入到超大城市治理各领域全过程,在变革传统超大城市治理手段和方式的同时,也为超大城市敏捷治理带来了全新契机。作为超大城市敏捷治理的工具箱,技术赋能提高了城市治理质效水平,突破了传统城市公共服务的思维模式与治理边界,成为驱动组织调适和制度创新的动力源泉。
一是全域性拓展数字化治理场景。尽管数字技术在城市教育、医疗、养老、交通、环保、应急等治理领域搭建了丰富多样的应用场景,让个性化、定制化和高品质的数字化服务成为现实可能,在一定程度上缓解了超大城市的治理负荷过载、社会需求与城市公共服务能力不匹配难题。从城市数字化转型与创新发展的成效来看,技术赋能推动超大城市敏捷治理还有长足进步的空间,尤其是超大城市敏捷治理并不能与技术治理简单混为一谈,技术的单一性与治理场景的多样化难以适配。本质上,技术赋能是有限度的,并非破解“大城市病”难题的“百病良方”。当前,数字技术与城市公共服务场景的适配程度仍处于初级阶段,需要聚焦超大城市治理的关键领域和核心环节,从全域性的视角拓展数字化治理场景,促进超大城市治理的信息流通、资源互补和行动协同,推动城市数字化服务均等化、普惠化、高效化、便捷化。
二是集成式推进技术的系统兼容。当前,数字技术更多是以分散方式嵌入超大城市服务场景,偏向于碎片化的工具属性,仍是简单嫁接而非整体性衔接超大城市治理事务及治理组织,难以形成规模化的集成效应或叠加效应。一方面,技术分散式嵌入会出现网络结构和平台界面松散等问题,导致城市运行和管理数据的资源开发和价值挖掘不足,治理资源的重复投入和低效利用,以及跨组织间的信息共享与合作交流梗阻。另一方面,由于缺乏统一的制度规范和执行标准,导致技术分散式嵌入与现有制度之间的摩擦高发频发,出现技术离散和技术悬浮等问题。这不仅难以打破条块分割和部门利益引致的数据垄断问题,而且使得技术嵌入的风险难以有效规制,致使技术赋能超大城市治理的能效大打折扣。正因如此,超大城市治理要从数字化到智能敏捷化,并非通过简单的技术堆砌即可实现,而是需要通过数字技术与超大城市治理场域的无缝融合,方能实现全域治理数据更深度的集成融合,推动技术与理念、组织、制度的系统兼容,实现超大城市敏捷治理的正向反馈。
(三)以组织调适促进治理流程的重塑再造
组织结构的调适和业务流程的再造,始终贯穿于超大城市治理范式迭代进阶的全过程,是超大城市敏捷治理得以实现的关键。通过打破传统科层体系封闭僵化、活力匮乏和响应迟滞的束缚,推动治理组织结构由垂直化、封闭化向扁平化、网络化转变,进而优化组织权责体系和再造业务流程,实现多任务目标情境下的协同有序和灵活响应,是超大城市敏捷治理的应有之义。
一是促进结构功能的系统优化。权责分散和边界模糊的组织结构功能体系,是造成城市敏捷治理边际效应递减的结构性根源。面对日益复杂化的治理事务、模糊化的治理边界、海量化的治理数据,传统超大城市的组织体系愈发难以驾驭,极易陷入资源错配、监管缺位和决策失误等治理困境。因此,需要在整合吸纳新兴数字技术的同时,对城市不同层级和部门组织之间的权责体系、运行模式等进行主动调适。围绕任务场景和公共需求,对城市治理组织进行存量优化和增量调整,重新界定和划分部门的权责与边界,构建扁平化、网络化、无缝化的组织结构,减少组织内部摩擦与沟通成本,以适应超大城市敏捷治理的现实需求。
二是推动组织行动的高效协同。伴随着新兴数字技术在城市公共服务领域的不断深入应用,城市组织结构功能、关系形式、权责体系等要素发生了显著变化,而且催生了大量新产业、新业态和新模式,传统城市科层组织体系的运行效率逐渐式微。因此,要理顺层级间和部门间的权责利关系,解锁或突破原本固化的城市组织结构和运行流程,推动部门联动、条块协商与业务融合,以及跨层级、跨地域、跨系统、跨部门、跨业务的数字化衔接,方能实现资源高效配置、行动弹性灵活与应势变通。
(四)以制度革新支撑敏捷治理的持续进阶
制度革新与理念驱动、技术赋能、组织调适的同步并进,是超大城市敏捷治理持续进阶重要的支撑保障。通过构建更加开放、灵活、包容和适应的制度环境,推动超大城市敏捷治理机制不断完善和优化,进而提升超大城市治理体系和治理能力的灵活性、高效性和创新性。
一是加强超大城市敏捷治理的合法性支撑。面对高度复杂和不确定性的治理情境,超大城市要实现敏捷治理,离不开制度层面给予的弹性空间与容错空间。一方面,要科学搭建适用于超大城市敏捷治理的制度框架,包括法律法规、规章制度等,并使各项制度互为支撑、互相补充,形成一个有机整体,确保敏捷治理有章可循、有法可依;另一方面,加快推进政策灵活制定机制、快速响应与高效决策机制、信息公开透明机制、激励机制与风险共担机制、创新激励与包容机制、评估调整与学习反馈机制的建设,促进不同机制之间的互动和衔接,并根据实际情况及时进行调整和优化,使其更加适应超大城市治理需求和变化。
二是推进超大城市敏捷治理的标准化建设。不容忽视的是,由于缺乏严格的规范、统一的标准和量化的指标,各大城市在探索敏捷治理的过程中出现重复建设和数字负能等问题,导致超大城市敏捷治理成效一直饱受质疑。为此,要制定并出台统一的标准体系以及指导方案,明确超大城市敏捷治理基础设施、技术架构、数据资源、应用场景、流程机制等方面的相关标准,以标准化建设推动超大城市敏捷治理科学化、规范化和体系化。
六、结论与讨论
迈向超大城市敏捷治理,符合新时代超大城市发展的特征规律,同时也是数字时代推进超大城市治理现代化的必由之路。在全域数字化转型视角下,梳理超大城市治理范式持续进阶的变迁历程,探讨超大城市敏捷治理的多重价值意蕴和特征表现,有助于从深层次廓清超大城市治理现代化的实践路径。本研究立足于我国超大城市的发展规律和环境变化,对我国超大城市治理范式持续进阶的变迁历程展开深入研究,得出以下主要结论:
一是从超大城市治理范式的持续进阶历程来看,超大城市治理需要经历从行政权威任务型的科层治理,到数字界面统合型的平台治理,再到全域数字化转型的敏捷治理的迭代历程。与其他城市治理范式相比,未来时态的超大城市敏捷治理,其核心要义在于:在治理目标上,主张以人为本和城市善治的价值取向,及时且高效地满足超大城市海量、多元、异质的治理需求;在治理主体上,强调城市中的政府、企业、居民、非政府组织等主体的多元参与,实现主体之间的差异化协同和开放性合作;在治理机制上,强调更具弹性、适应性和包容性的城市管理制度与运行机制,实现城市扁平化、网络化、无缝化高效治理;在治理方式上,主张采用灵活多变和渐进迭代的技术工具,实现不确定性和复杂性城市风险挑战的快速响应与有效治理。
二是从图景表征来看,超大城市敏捷治理的基础是感知,重点是决策,关键是行动,价值是学习,整体贯穿于全域灵敏感知、智慧决策、迅敏行动、适应学习的治理闭环之中。在要素感知层面,呈现出城市生命体征状态的全域灵敏感知;在分析决策层面,呈现出城市管理运行数据的全域智慧决策;在治理行动层面,呈现出城市风险防范化解的全域迅敏行动;在优化控制层面,呈现出城市治理理念方式的全域适应学习。总体来看,超大城市敏捷治理全过程的治理图景,体现出高度的灵活性、适应性和迅敏性等特征。
三是从发展的视角来看,超大城市敏捷治理并非一蹴而就,而是一场全面而深刻的跨越式提升,这为迈向超大城市敏捷治理实践提供了启示路径。首先,超大城市敏捷治理本质上是一场城市治理思维和文化的变革。要发挥和扩大敏捷治理范式的外部有效性,真正将敏捷治理目标图景转化为实践效能,需要从价值层面和文化层面驱动系统理念的有效转换。其次,作为超大城市敏捷治理的工具箱,技术赋能提高了城市治理质效水平,突破了传统城市公共服务的思维模式与治理边界,成为驱动组织调适和制度创新的重要动力。再次,组织结构的调适和业务流程的再造,始终贯穿于超大城市范式迭代进阶的全过程,是超大城市敏捷治理得以实现的关键要件。最后,制度革新与理念驱动、技术赋能、组织调适的同步并进,是超大城市敏捷治理持续进阶的重要支撑保障。由此可见,理念、技术、组织与制度之间并非各自独立、相互割裂的,而是并驾齐驱、紧密联系、相互耦合的。
作为一项探索性研究,本研究在以下方面取得了边际贡献:第一,初步澄清了敏捷治理更多是城市治理动态持续进阶过程中的未来范式,而非已然实现的结果状态,并立足于超大城市高度复杂且不确定性的治理情境,生动地揭示了超大城市治理范式持续进阶的动态过程,呈现了不同阶段城市结构特征和发展重点的变化,丰富了超大城市治理变迁的内涵与外延。第二,将“全域数字化转型”引入分析过程,构建了超大城市敏捷治理的全过程分析框架。在全域数字化转型背景下,从全要素、全过程、全领域、全方位对超大城市敏捷治理的层次要素和核心支撑展开全景式剖析,不仅建构了城市治理全域数字化转型的价值意义和结构内涵,而且丰富了超大城市敏捷治理的解释图谱,这对于后续研究敏捷治理提供了新的分析视角,同时也为开展“全域数字化转型”的理论研究奠定了一定基础。第三,从整体视角出发挖掘超大城市敏捷治理的可能路径,探寻超大城市敏捷治理何以实现的“关键密钥”,为从目标图景到真正实践提供了具象化、实操性的方向指引。
当然,作为一种数字时代的创新范式,推动超大城市敏捷治理仍然在路上,还处于探索性的发展阶段。在迈向超大城市敏捷治理过程中,受制度环境、体制结构、技术应用等因素的叠加影响,容易出现技术失范、数字悬浮、效率悖论、绩效内卷和实践脱域等风险挑战。聚焦全域数字化转型的新趋向,如何进一步推动实现更加开放、灵活、包容和适应的超大城市治理,引领城市治理现代化实践的新潮流,有待从实践中进一步挖掘和拓展。
文章来源:电子政务杂志
作者简介:文宏,男,湖南张家界人,华南理工大学公共管理学院教授、博士生导师,华南理工大学社会治理研究中心主任,研究方向为城乡公共治理、数字治理。王晟,男,湖南益阳人,华南理工大学公共管理学院博士研究生,研究方向为城市治理、数字治理。